2026年泰国留学M.Ed教育学硕士学位培养目标
本专业的毕业生具备教育学,管理学,心理学等基础学科的知识和运用能力,具有较强的教育科研、教学、管理、咨询和辅导能力,具有较高的教育管理能力,具有国际化视野,掌握教育管理中有关经济、社会和政治方面知识的高级专业人才。
教育学硕士体育教育专业就业前景
本专业学生主要学习现代管理学和教育科学基本理论,接受教育管理和教育教学的基本能力训练,就业方向多为高职院校教学及管理工作、各级教育行政管理部门、中小学教育管理岗位等,或相关领域研究的专业人才。

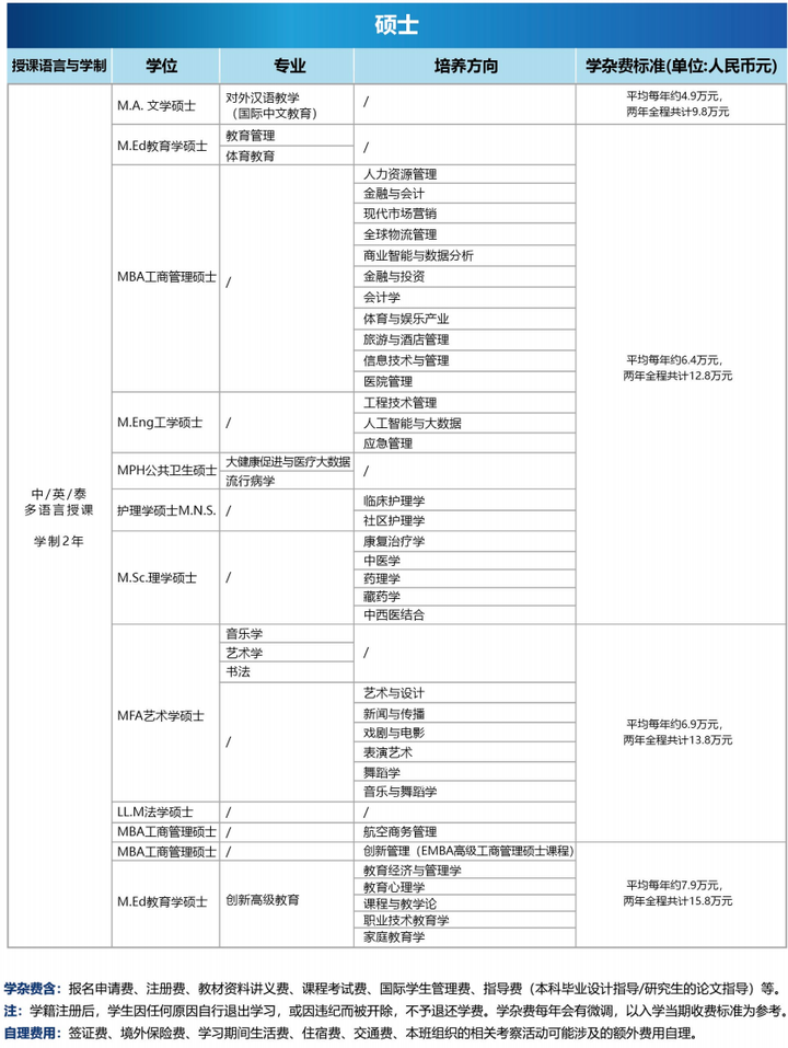
泰国格乐大学硕士专业:
MFA艺术学硕士:音乐学、艺术学、书法学、艺术与设计、新闻与传播、戏剧与电影、表演艺术、舞蹈学、音乐与舞蹈学。
M.A.文学硕士:对外汉语教学(国际中文教育)
M.Ed教育学硕士:教育管理、体育教育
MBA工商管理硕士:人力资源管理、金融与会计、现代市场营销、全球物流管理、商业智能与数据分析、金融与投资、会计学、体育与娱乐产业、旅游与酒店管理、信息技术与管理、医院管理
M.Eng工学硕士:工程技术管理、人工智能与大数据、应急管理
MPH公共卫生硕士:大健康促进与医疗大数据、流行病学
M.N.S护理学硕士:临床护理学、社区护理学
M.Sc.理学硕士:康复治疗学、中医学、药理学、藏药学、中西医结合
LLM法学硕士
MBA工商管理硕士:航空商务管理、创新管理(EMBA高级工商管理硕士课程)
M.Ed教育学硕士(创新高级教育):教育经济与管理学、教育心理学、课程与教学论、职业技术教育学、家庭教育学

学校简介
泰国格乐大学(http://KRIRKCN.NET)是中泰高等教育学历学位互认协定院校,由享誉海内外的著名教育家格乐·曼格拉布克博士创立于1952年,是一所立足泰国、辐射中国-东盟,具有本硕博学位授予权,以科学研究工作为主导,以培育应用型高级人才为特色的综合性高等学府。

学校注重培养独立人才、完善学生知识体系,以创新教学体制、促进智慧型社会发展为己任,下设工商管理学院、人文学院、法律学院、政治学院、国际学院、国际艺术学院、中国语言文化学院、科学研究院、曼谷伊斯兰国际学院等。
泰国格乐大学国际师资力量雄厚,授课教师大部分来自欧美、东盟及中国、泰国等一流大学的骨干教授、博士、双博士或博士后等,有很多教师曾担任国际知名学术期刊的高级编委或重要学术领导,他们教学经验丰富,学术功底深厚,是教学队伍的中流砥柱。

在QS亚洲名校榜单中,2023年度位列149位,2024年度位列130位,2025年度位列141位,2026年度位列137位。格乐大学正以绝对的实力,跻身泰国一流名校!
泰国格乐大学教育学硕士体育教育专授课模式:
全日制/寒暑假集中授课集中授课型全日制硕士:中泰名校名师导师团联合指导论文或研究报告+在中国寒暑假时间赴校本部集中面授学习剩余全日制课程。授课语言:中文总学费:12.8万体育教育专业相关课程:

硕士学费:


学生案例一、
泰国格乐大学体育教育硕士学生崔连晖,于2023年5月14日成功登顶珠穆朗玛峰(经南坡攀登),并于6月23日予以签发登顶证书。

2022年6月我申请上了泰国格乐大学的体育教育硕士,以继续自己在体育领域的发展,格乐大学来自五湖四海的师生更是让我感受到了别样的精彩。

学生案例二、
格乐大学优秀学子刘岩,北京2022冬奥会参与证书

刘岩,泰国格乐大学体育教育专业毕业生。哈尔滨师范大学教师,主讲网球、羽毛球专业必修课,副教授,硕士生导师,
在2022年北京冬奥会期间,担任单板、自由式滑雪障碍追逐项目的裁判员。

学生案例三、
毛庆于,泰国格乐大学体育教育硕士研究生。曾是中国国家皮划艇队激流回旋运动员,中共党员,国际级裁判,漂流世界冠军,国家级社会体育指导员,国家职业资格(滑雪)考评员,海南自由贸易港高层次人才(拔尖人才)。

在读期间,通过竞选竞聘,担任了由中国驻泰王国大使馆领导下的全泰中国学生学者联合会体育部副部长。

学生案例四、
田桂森,泰国格乐大学硕士研究生体育教育在读,山西大学本科运动训练毕业,,CBA明星篮球运动员。
2012年升入CBA山西一队,并入选全明星星锐赛参加扣篮大赛,获得亚军;
2013年入选全明星星锐赛参加扣篮大赛,获得亚军,并入选中国国奥男篮参加斯坦科维奇比赛,获得铜牌;
2014年山西大学本科毕业,2015年代表山西男篮征战CBA联赛,获得全国第六名;
2018代表福建男篮征战CBA联赛,获得全国第七名;





